5278论坛
学校主页
5278论坛
5278论坛概况
5278论坛简介
历史沿革
学院领导
组织结构
联系我们
学院院徽
师资队伍
教授
副教授
讲师
助教
实验教师
党政管理人员
人才培养
本科生教育
研究生教育
留学生教育
科学研究
科研动态
科研方向
党群工作
党建动态
工会动态
学生工作
学工动态
团学动态
招生就业
本科生招生
研究生招生
毕业生就业
校友工作
资料下载
通知公告
当前位置:
5278论坛
>>
通知公告
>> 正文
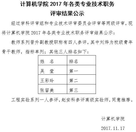
5278论坛 2017年各类专业技术职务评审结果公示
发布时间:日期:2017-11-17 作者: 浏览量: